为保障教职工的身体健康,校医院定于2026年4月8日至6月4日为我校教职工(在编教职工、人事代理人员)进行体检。6月8日至6月12日为外聘教职工进行体检。在职教职工体检采用线上预约的方式自行选择体检时间,离退休教职工继续采取线下统一安排的形式进行体检(见文末)。外聘教职工体检请各单位统计人员名单,与校医院体检科沟通后,按照约定时间进行。现将体检有关事宜通知如下:
一、体检时间:
1、常规项目体检时间:(周末及法定假日不安排)
4月8日—4月24日为离退休教职工体检时间;
4月27日—6月3日为在职教职工体检时间;
(上午7:30-9:30,每天限预约90人)
6月4日为社区老年人体检时间;
6月8日至6月12日为外聘职工体检时间。
2、妇科项目体检时间:2026年6月15日-6月30日(节假日除外)
3、胸部CT项目(自选自费项目)体检时间:
4月22日、23日,5月20日、21日
(上午8:00-10:30,每天限预约60人)
二、在职教职工体检线上预约流程:
(一)“办公系统”线上预约体检步骤:
1.登录办事服务大厅:

2.快捷入口-第一页:

3. 点击“校医院医疗服务”:

4.鼠标移至“体检服务”--点击“体检预约”:

5. 将个人信息和预约日期填写完整,点击“预约”即可。

(二)“企业微信”线上预约体检步骤:
1.登录企业微信,选择烟台大学,点击左侧“工作台”

2.点击“校医院医疗服务”

3.点击“体检预约”

4.将个人信息和预约日期填写完整,点击“预约”即可。

(三)“校医院网站”线上预约体检步骤:
1.打开https://hospital.ytu.edu.cn/(校医院网站)
2. 点击右下角“校医院医疗服务”,登录个人校园卡账号。
3. 鼠标移至“体检服务”--点击“体检预约”。
4. 将个人信息和预约日期填写完整,点击“预约”即可。
(四)“校医院公众号”线上预约体检步骤:
1、打开校医院微信公众号“烟台大学校医院”(须连接烟台大学校园网)。
2、点击右下角“便民服务”-“健康管理系统”跳转至校医院网站。
3、参照“校医院网站”线上预约体检步骤进行预约即可。
注意事项:
1、请务必将本人身份证信息和手机号码填写准确。
2、请按照预约时间前来体检,以免浪费体检名额。
3、如需更改体检日期或线上预约体检故障请联系:
体检科:张老师、周老师
联系电话:6902185
办公室:徐老师
联系电话:6902042
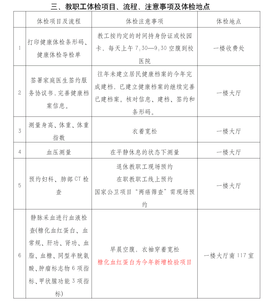
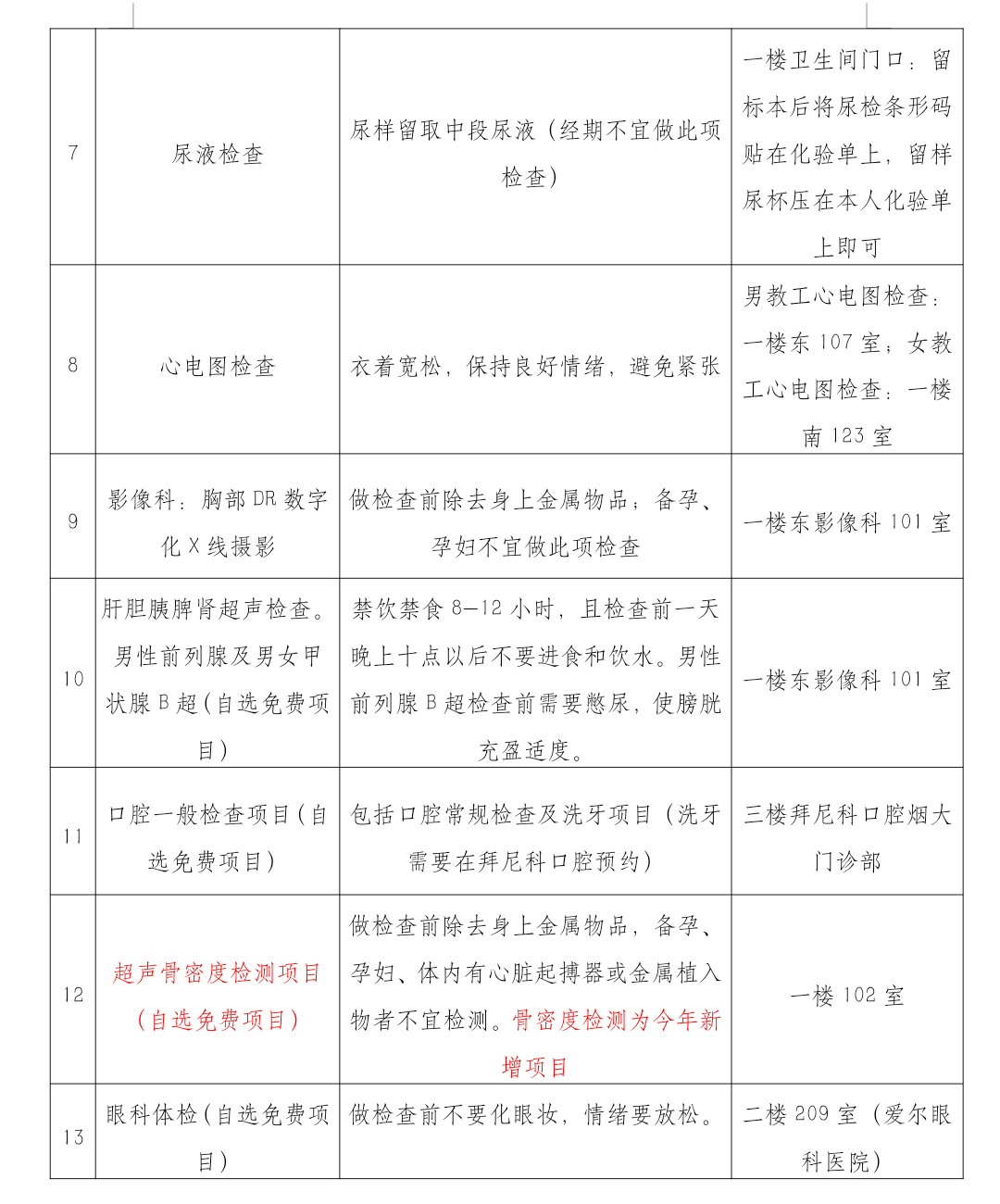
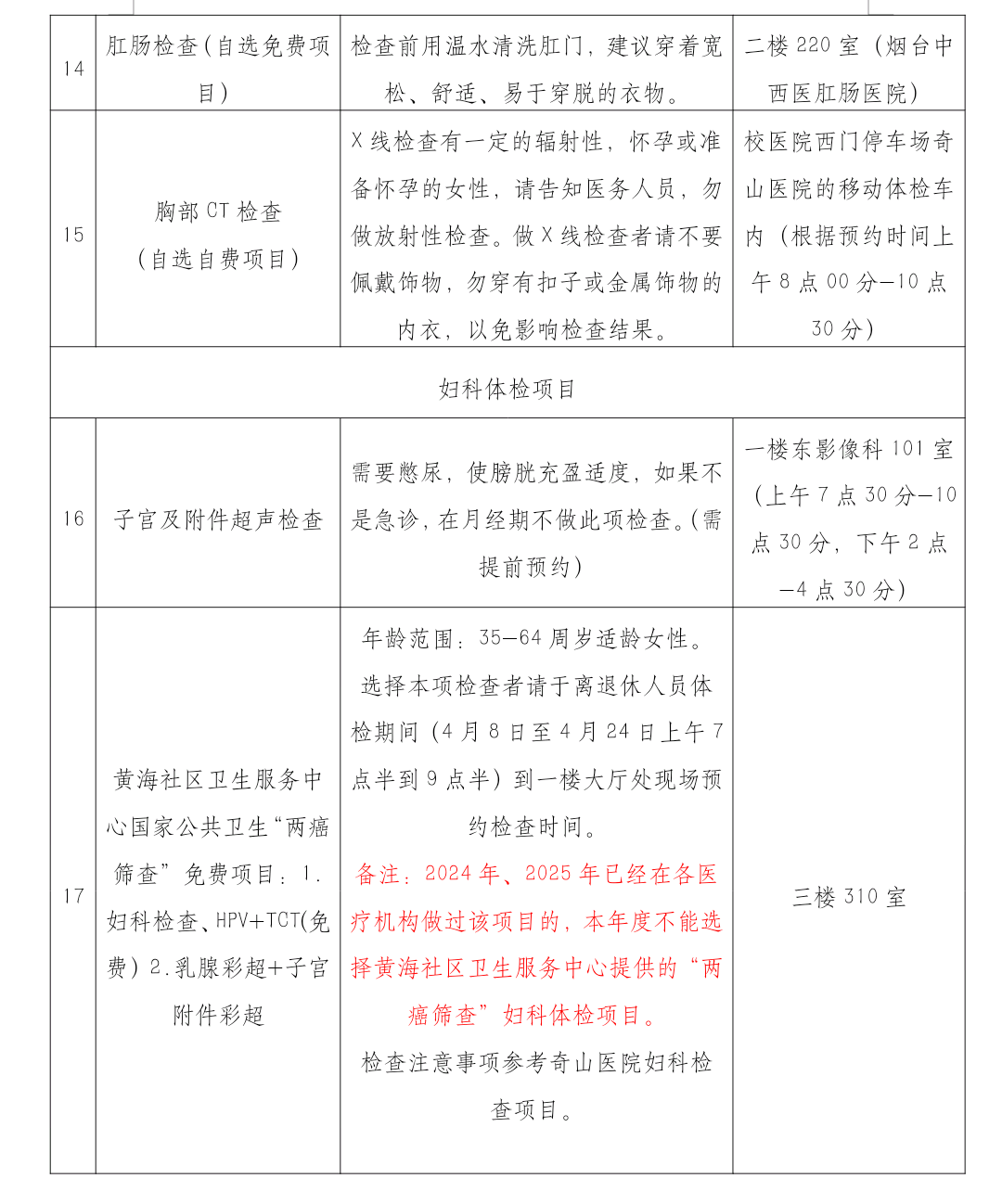
三、教职工体检项目、流程、注意事项及体检地点:




四、自选自费体检项目缴费及查询方式:
(一)校医院预约了烟台市奇山医院的移动体检车提供多层螺旋胸部CT扫描检查项目,每天只能提供60人次检查,体检者需提前在体检预约平台上预约检查。
胸部CT扫描检查是个人自选自费项目,全额自费费用每人100元(不享受职工医保报销政策)。
1.缴费方式:现场扫描奇山医院的收费支付码缴费或者现金支付。
2.胸部CT报告查询办法:
(1)电子版和纸质版CT检查报告于检查后10个工作日内由奇山医院出具。
(2)纸质版报告领取地址:校医院保健科219室。
(3)电子版报告查询方法:进入奇山医院微信小程序-绑定就诊人-绑定身份证信息-门诊服务-查看报告-检查报告。需要胶片可自行到奇山医院放射科缴纳胶片费(每张30元)领取。
预约咨询电话:6902185
联系人:张老师、周老师
(二)校医院预约了烟台市奇山医院妇科专家来校做妇科内诊的同时,提供自费项目HPV宫颈癌早期筛查项目HPV27分型检测(高危型17种+低危型10种),全额自费,费用每人100元(含材料),不享受职工医保报销政策。
1.缴费方式:现场扫描奇山医院的收费支付码缴费或者现金支付。
2.检查结果查询:
(1)妇科HPV(自费)和TCT(免费)纸质版检查报告于检查后10个工作日内由奇山医院出具,领取地址:校医院体检科(219房间)。妇科HPV(自费)和TCT(免费)电子版报告在奇山医院小程序的“门诊报告”一栏内查询。
(2)妇科B超和内诊体检电子报告查询办法与常规体检报告线上查询办法相同。
联系电话:6902185
联系人:张老师 周老师
五、体检报告查询:
(一)电子版体检报告查询
教职工可在体检结束1周后线上查询体检报告,查询流程与线上预约体检流程相同(见附件2)。
(二)纸质版体检报告打印
为方便离退休教职工及部分在职教职工打印阅读纸质体检报告,校医院提供打印服务,离退休教职工的体检报告于体检结束5日后,由校医院统一打印并送达离退休工作处委托发放;在职教职工的体检报告于体检结束1周后到校医院体检科219室打印。
(三)外聘职工体检结果请于体检结束1周后到校医院体检科219房间领取纸质报告。
联系人:张老师、周老师
联系电话:6902185
六、教职工家属体检项目:
为方便教职工家属体检,校医院准备了家属体检服务优惠项目,有意向者请提前到校医院体检科219室(电话6902185)办理体检手续,缴纳体检费并进行预约登记。
1.教职工家属优惠型套餐A(女)870元/人
体检项目:内科一般检查、糖化血红蛋白、血常规五分类、尿常规、生化14项、肿瘤筛查6项、甲状腺功能三项、心电图、子宫附件彩超、乳腺彩超、甲状腺彩超、腹部彩超(肝胆胰脾肾彩超)、胸部正侧位(DR)、骨密度检测、糖化血红蛋白。
2.教职工家属优惠套餐A(男)780元/人
体检项目:内科一般检查、糖化血红蛋白、血常规五分类、尿常规、生化14项、肿瘤筛查6项、甲状腺功能三项、心电图、前列腺B超、甲状腺彩超、腹部彩超(肝胆胰脾肾彩超)、胸部正侧位(DR)、骨密度检测、糖化血红蛋白。
3.教职工家属普惠型套餐B 550元/人
内科一般检查、糖化血红蛋白、血常规五分类、尿常规、生化14项、肿瘤筛查、心电图、腹部彩超(肝胆胰脾肾彩超)、胸部正侧位(DR)、骨密度检测。

